Haunted House VR Survival - Demo Showcase
Demo Context
Haunted House VR Survival is a complete horror vertical slice built for SIT283, then refined into a portfolio-grade demo. The objective was to combine fear, clarity, and comfort in one playable loop: explore, react, survive, reset, and replay.

Experience Goals
- Keep movement comfortable under pressure.
- Make threats readable without overexposing the scene.
- Deliver deterministic monster behavior that can be tuned and tested.
- Keep replay friction low for fast iteration and demo runs.

Locomotion and Interaction Foundation
Movement was redesigned around snap turning and collision-safe translation after early discomfort findings. Gun and torch remain available throughout the run to avoid dead moments where the player loses agency.


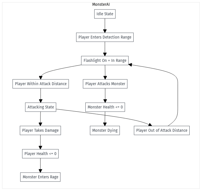
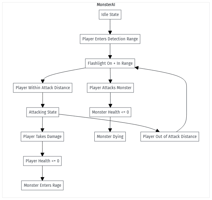
Monster AI and Threat Orchestration
The enemy uses a deterministic FSM: Idle → Patrol → Chase → Attack → Death. Transition gates are tied to visibility, distance, and event triggers, which keeps behavior debuggable and consistent across playtests.


Scene Direction and Gameplay Staging
Environment composition focused on guiding player decisions with light, silhouette, and sound instead of UI-heavy prompts. This kept the demo immersive while preserving gameplay clarity.



Atmospheric Control and Performance
Atmosphere effects were constrained to high-impact windows rather than running continuously. This preserved frame stability while maintaining horror intensity.



Final Demo Frame
The final build demonstrates a cohesive VR survival loop with comfort-aware movement, predictable AI pressure, and cinematic scene design that still supports gameplay clarity.

